
文章来源:微信公众平台账号《量化研究方法》
基于于《组织与管理研究的实证方法》第2版中涉及的大量经验总结,从科学研究的目的和过程展开,主要分享了管理学的研究方法和管理学研究中的测量统计方法。
可见,此书是关注于:如何进行一项高质量的研究,和在顶级期刊上发表论文,从而助力研究生涯起航。
科学研究过程是对自然或社会想象做系统的、受到控制的、实证的和批判的调查,它可以始于理论,也可以终于理论。书中提出一个理论图谱。

从理论开始的研究被认为是演绎导向的假设检验研究,如图1中循环的右边;而从观察开始的研究则被认为是归纳导向的建立理论研究。
图1中循环的上半部分是逻辑的方法,即通过归纳和演绎的逻辑实现理论化的过程;图1中循环的下班部分是实证的方法,即在研究方法的帮助下从事研究的过程。
演绎法和归纳法是管理研究中的理论构建(第3章)
检验假设的数据搜集方法包括实验、准实验、问卷调查以及二手数据等。
归纳法的研究往往涉及定性数据,而定性数据搜集方法则包括访谈、参与观察、非参与观察以及分析档案文件等;案例研究则是这些定性数据搜集方法的一个组合。
此书,着重讨论了以下几种主要的研究方法:
1. 实验研究法
研究的类型一般包括三种,有数据支持但无理论,或有理论但无数据支持,者两种都不行。既有理论指导又有数据支持,才能经得起考验。
理论和假设:假设是关于自变量和因变量之间关系的陈述,用以解释某个现象。因果关系对理论的建立是至关重要的。
什么是好的假设:能够证伪的;理论上的重要性;简洁;繁衍性;有趣的等。提出了假设折后,就要来实验它是否正确。在社会科学中常用的检验假设的三种方法是:观察性研究、现场实验、实验室实验。
实验设计的基本原则:随机化和复制。这都是为了弱化实验中的误差,从而得出有效结论。
实验的效度问题:内部效度威胁因素、外部效度威胁因素。
内部效度威胁包括:被试选择偏差、实验者偏差、成熟程度、偶然减员、测试关联、统计回归以及多因素作用。比较常见的外部效度偏差包括:样本不具代表性、霍桑效应、需求特征、安慰剂效应。
本章节中介绍了如何把假设转化成实验以及实验中应避免的问题。实验设计取决于假设中自变量的的数量。如果假设只有一个自变量,那实验就是最简单的组间设计;如果有两个或两个以上的自变量,那就应该是因子设计。一个因子设计既可以是组内设计,有可以是组间混合的设计。
2. 准实验研究
有一些研究在设计上可能比真正实验的内在效度低一些,但是仍然可以在一定程度上支持因果推论,这种设计称为准实验。
实验研究局限于实验室内,没有随机分配实验对象到实验组和控制组。而准实验研究让独立变量在环境中自然变化,不去操控它;让研究者能够在现场灵活地协调和控制实验对象,按照实验过程的自然结果来推断最接近真实的答案。
准实验室当今最实用的市场分析方法,能够有效地辅助商业决策。因为准实验中,其他的混淆变量以及交互作用不能被消除,设计者只能尽可能控制来提高效度,同时需要自己决定这种研究设计是否适合搜集数据来回答特定的问题,并且记住:这种方法只能做最有效的推论,不能得出因果结论。
本书以分行经理与人力资源主管间的模拟对话方式,讲解组织公民行为与服务质量的准实验研究的方法。同时,要注意准实验设计中存在设计效度问题。另外,书中介绍了一家国际性银行利用准实验设计来探讨个人的人格建构如何影响他们对晋升的反应。
3. 问卷调查法
▷ 问卷的设计
沿用现有的量表,有利有弊,需要注意一些事项:
第一,研究人员要确认量表的适用性。
第二,研究人员要确认量表的可行性。
第三,一旦选定量表,研究人员应尽量沿用其量表中所有的问题,不要任意删改。
第四,研究人员要确保翻译的质量。若有被证实有相当高的信度的,则可以选用。国内一般的硕、博论文后面都会附有中文量表,但是质量良莠不齐,需要甄别使用。
自行设计量表,一般是两种情况:第一,现有的量表不能满足研究的需要;第二,研究的目的在于测试某一源自西方的概念的跨文化应用性。自行设计量表时,有许多注意事项。
▷ 增强问卷法的有效性
增强有效性的途径:
第一类,多卷多时点问卷法;
第二类,多群体问卷法;
第三类,多来源数据综合法。
前两类已被越来越多的学者采用。
此书中着重介绍了第三类—多来源数据综合法。多来源数据综合法的特点是将研究建立于对自我报告的数据和非自我报告的数据的综合性的搜集和分析之上。自我报告的数据主要来源是问卷法。非自我报告的数据来源广,主要包括三个渠道取自单位、社会、样本(行为数据、生理健康数据等)多来源数据综合法的三种类型:锚点法、共测法、延伸法。
4. 二手资料的使用
从二手数据的获得性角度来看,国内外存在较大差距。比如,在北美,由于存在健全二有效的社会统计制度以及适用于某些信息的披露制度,由于有成熟的行业协会和专业的数据服务公司,加之有自由而发达的出版发行业的存在,二手数据容易获取,方便利用。在国内,系统编制的优质二手数据库,特别是结构化的二手数据,尚还有限。
所谓二手数据是相对一手数据而言的。广义上,二手数据的最初采集过程包括一手数据的采集方式。
管理学研究文献中,二手数据的使用一般有三种形式:
第一,作为基本的数据来源与形式;
第二,作为辅助性的数据源泉,旨在增加对实证背景的理解;
第三,作为问卷数据中的主观性绩效指标。
其中第一种形式,又可以分为两类:一是作为案例研究方法的数据搜集方式;另一类是需要利用或有现成的较大规模样本的二手数据来进行基于理论的假设检验。
本书有专门章节讨论案例研究方法,所以此章节聚焦利用二手资料来进行基于较大样本的假设检验的研究。这样的二手数据包括两类:一类是已经被整理和准备好的量化数据;一类是像报纸杂志那样以文本格式存在的质性数据,需要进一步加工整理和提炼才能使用。本书就管理学部分期刊的论文进行分析,来介绍二手数据的特点、优越性以及使用时需要注意的事项。
中国管理学领域,以质性形式存在的二手数据资料很多,本书中几个利用质性数据的范例会对读者有所启发。
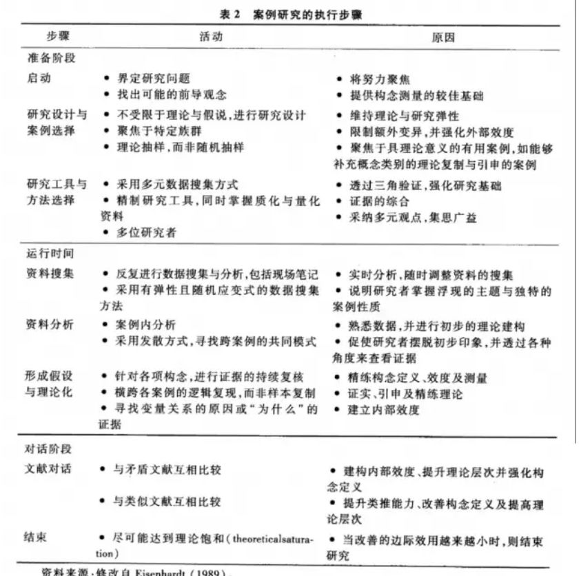
5. 案例研究
案例研究虽然受到重视,但是却是难度最高的科学研究方法之一。寻找研究案例的难度高、整个研究过程与结果的客观性缺乏共识、案列研究还常常受到误解。误解大多为:把案例研究视为案例教学、将案列研究局限于搜索研究、分不清案例研究与案例记录的不同,以及将案例研究与民族志研究等质化方法混为一谈。
本书在列举学者的定义的同时,也对案例研究进行了一个界定:一个包含了特有的设计逻辑、特定的数据搜集及独特的数据分析的研究方法。
如果研究问题的目的是回答:“是如何改变的?”、“为什么变成这样?”及“结果如何?”等问题,案例研究就是最为适用的方法。通常分为三大类:探索性、描述性、因果性。
案例研究必须遵循几个标准:构成效度、内部效度、外部效度、信度。


*本文内容整理及文章源于网络,如侵犯到您的权利,请与我们联系删除